Work · Ministry of Economy · Chile · 2020
Designing Gloria —
Conversational AI
How I designed the UX strategy, AI personality, and conversational flows for a national government platform that connected thousands of small businesses with their communities during the COVID-19 pandemic.
Client
Ministry of Economy, Development and Tourism of Chile
Year
2020
Role
UX Consultant (solo)
Tools
Figma, Miro, conversational design frameworks
+700
SMBs registered in 2 weeks
National
coverage from launch
24/7
Gloria always available
5+
national media outlets
Gloria AI — Neighborhood SMBs Platform
01 Context and problem
In early 2020, before COVID-19 changed everything, the Ministry of Economy was piloting a local marketplace concept: a platform to connect neighborhood shoppers with small businesses within a 3 km radius, powered by an AI assistant called Gloria.
When the pandemic hit Chile, the scope transformed overnight. The pilot became a national program. The challenge was no longer about local discovery — it was about economic survival for thousands of small businesses who had no digital presence and no way to reach customers under lockdown.
The problem
Only 13% of Chilean SMEs did e-commerce. Only 46% had a website. Pandemic-driven lockdowns shut physical commerce. Large retailers were dominating the digital shift. SMEs had no unified channel to reach customers online.
The opportunity
An AI assistant that could find and recommend local businesses. A platform working as both a marketplace and an SME onboarding tool. Conversational flows covering product search, location, payment and contact. Scalable to support unlimited SMEs nationwide.
02 My role
As UX Consultant, I owned two interconnected challenges: designing Gloria's conversational intelligence and defining the experience architecture for the platform that would connect two very different user groups — curious shoppers and small business owners who needed to come onboard digitally.
This project had no clear blueprint. Designing an AI chatbot personality for a government platform at national scale required balancing trust, warmth, inclusivity and functional clarity — all in a context where many of our users had limited experience with digital services.
03 Defining Gloria's personality
Rather than defining Gloria's personality unilaterally, I facilitated a co-creation workshop with Ministry stakeholders, SME owners from Barrio Italia, and program managers. The goal was to build a character that could authentically represent thousands of different small businesses without feeling generic or corporate.
The workshop used a structured personality matrix with two dimensions: positive traits (what Gloria should embody) and negative traits (what Gloria must never feel like). Participants diverged individually before converging as a group, which surfaced genuine tensions between what government officials wanted and what SME owners felt was authentic to their community.
"Both groups — shoppers and business owners — needed Gloria to feel like a knowledgeable neighbor, not a customer service bot."
From this session I defined Gloria's four communication pillars:
1
Accessible and warm
Language that works for all education levels and digital fluencies
2
Locally grounded
Always speaking as someone who knows the neighborhood
3
Decisively helpful
Never leaving users in a dead end, always offering a next step
4
Transparent about limitations
Honest when Gloria doesn't have an answer, without breaking trust
Gloria personality framework — co-creation workshop outcome
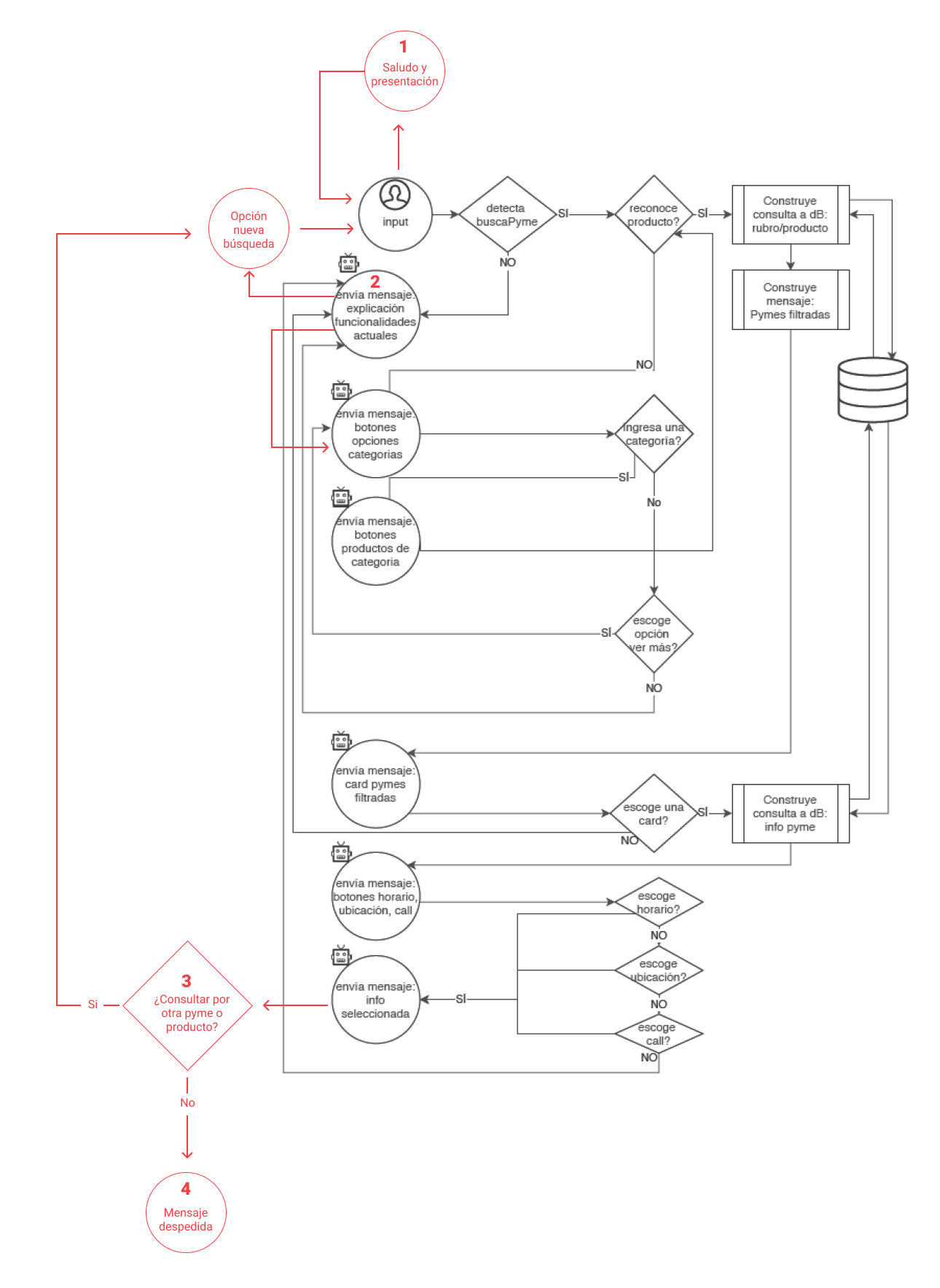
04 Conversational flows and platform UX
With personality defined, I mapped every possible conversation path Gloria needed to handle. The core challenge in conversational design is anticipating user intent variation — people ask for the same thing in dozens of different ways, and a chatbot that fails to recognize that creates immediate frustration.
The flow architecture was built around three primary intents: product or service search, business discovery by location or category, and contact and logistics information. Each flow was designed with explicit fallback paths and graceful failure states for when Gloria lacked data — a common scenario at launch.
On the platform side, I defined the information architecture for both consumers discovering local businesses and SME owners onboarding for the first time. The SME registration flow needed to be completable on mobile in minutes, without requiring technical knowledge.
Gloria conversational flow — intent diagram Gloria conversational flow — fallback routes Gloria SME onboarding workflow
05 The COVID-19 pivot
Mid-project, the pilot scope expanded from one commune in Santiago to the entire country. Key decisions I made in response:
1
Removed geolocation as a hard dependency
Users in rural areas needed to browse by commune or region, not just by proximity
2
Simplified SME registration
Form reduced to the absolute minimum viable data set required to appear on the platform
3
Added explicit empty-state messaging
For communes with no registered SMEs yet, to set correct expectations without discouraging users
4
Scaled conversational flows
Scaled conversational flows to handle a broader range of product categories as more diverse businesses joined
06 Impact
Pymes de Barrio launched nationally in July 2020, announced personally by the Minister of Economy. The platform became one of the most visible government digital initiatives of the pandemic period in Chile.
+700
SMEs in first 2 weeks
vs 250K Ministry target
National
geographic coverage
All regions — Arica to Punta Arenas
5+
major media outlets
Teletrece, radio, print coverage
24/7
Gloria available
No dependency on hours or staff
"The website is easy to use and has a map where you can identify all the SMEs in a given sector, but it also offers the help of a virtual assistant, a robot available every day and at all hours."
Chilean national press · launch coverage
The Ministry also secured preferential logistics partnerships with Rappi, Pedidos Ya, ChileExpress, Beat and Correos de Chile — which meant that the SME onboarding flow I designed needed to communicate these partnership benefits clearly without adding cognitive load to an already complex registration process.
Gloria AI — platform impact
07 Learnings
Personality is not a design deliverable — it's a research output
The biggest mistake in conversational AI design is treating personality as a creative brief. Gloria's character was grounded in what real stakeholders — including the SME owners who would be represented by her — actually valued. That co-creation step is what made her feel authentic rather than corporate.
Designing for failure is more important than designing for success
In a conversational interface, the moments when the AI doesn't understand or doesn't have an answer are the moments that define the entire experience. I spent as much time on Gloria's fallback flows and empty states as on her primary responses.
AI products have two user groups: the humans talking to it, and the humans powering it
SME owners were not just end users of the platform — they were the data source that made Gloria useful. Designing the SME onboarding experience with the same care as the consumer experience was what allowed the supply side to scale quickly. An AI assistant is only as good as the data architecture behind it.
Next case
From frustration
to resolution